Home
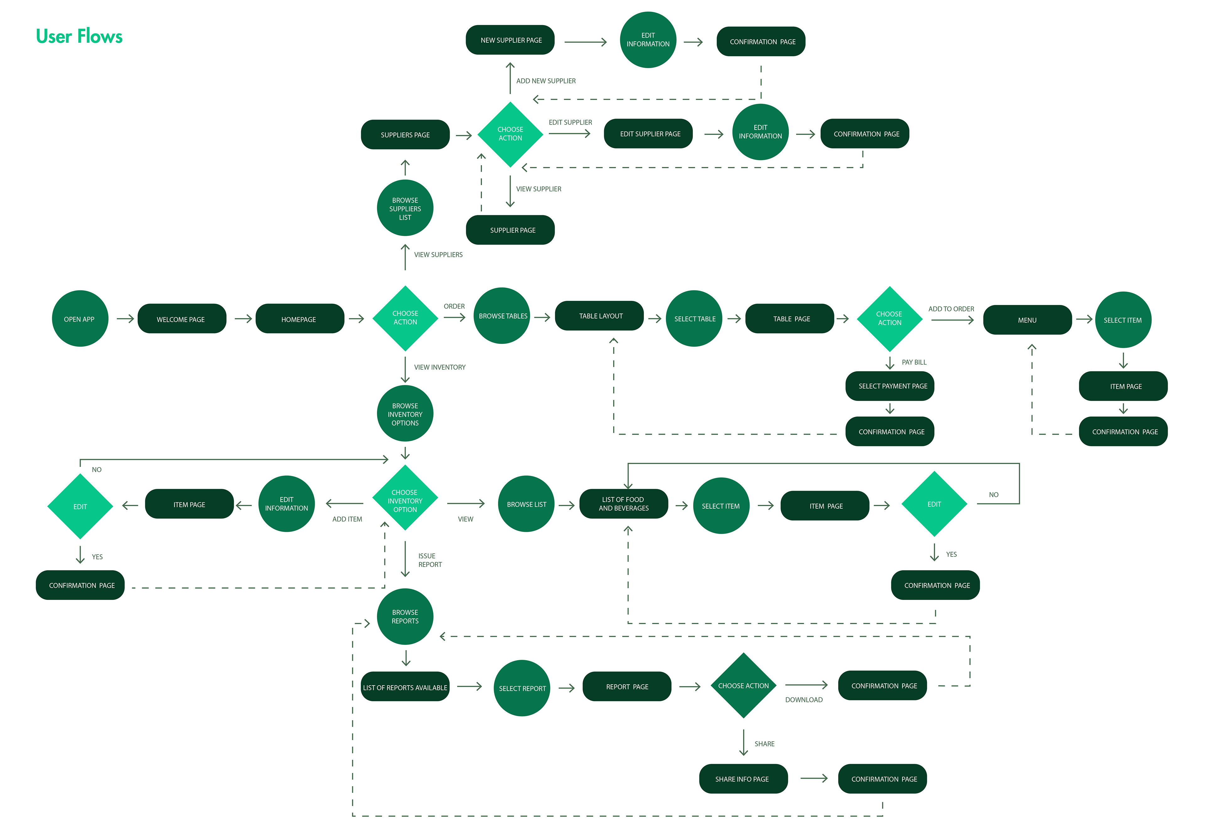
User Experience
Branding
Architecture
Bio
Contact
Home
User Experience
Branding
Architecture
Bio
Contact
↑Back to Top
All rights reserved. I Nikoleta Mougkasi I 2026